patty976972@ms.tyc.edu.tw
家長登入
Toggle navigation
園所介紹
720度環境實境
關於我們
園長室
行政組織
師資介紹
本園
義民分班
紹豐分班
南勢分班
東勢分班
平鎮分班
教學理念
教學介紹
活動剪影
線上影音
幼兒園公告
班級導覽
相關資源
每日餐點
親子小常識
檔案下載
問卷調查
家長留言板
入園須知
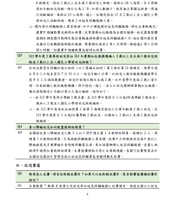
延長托育服務常見問題彙編
首頁
親子小常識
延長托育服務常見問題彙編
22
2025 May
延長托育服務常見問題彙編
Tweet
回上一頁
帳號
密碼
驗證碼
忘記了你的密碼嗎?請撥打服務專線與我們連絡。