patty976972@ms.tyc.edu.tw
家長登入
Toggle navigation
園所介紹
720度環境實境
關於我們
園長室
行政組織
師資介紹
本園
義民分班
紹豐分班
南勢分班
東勢分班
平鎮分班
教學理念
教學介紹
活動剪影
線上影音
幼兒園公告
班級導覽
相關資源
每日餐點
親子小常識
檔案下載
問卷調查
家長留言板
入園須知
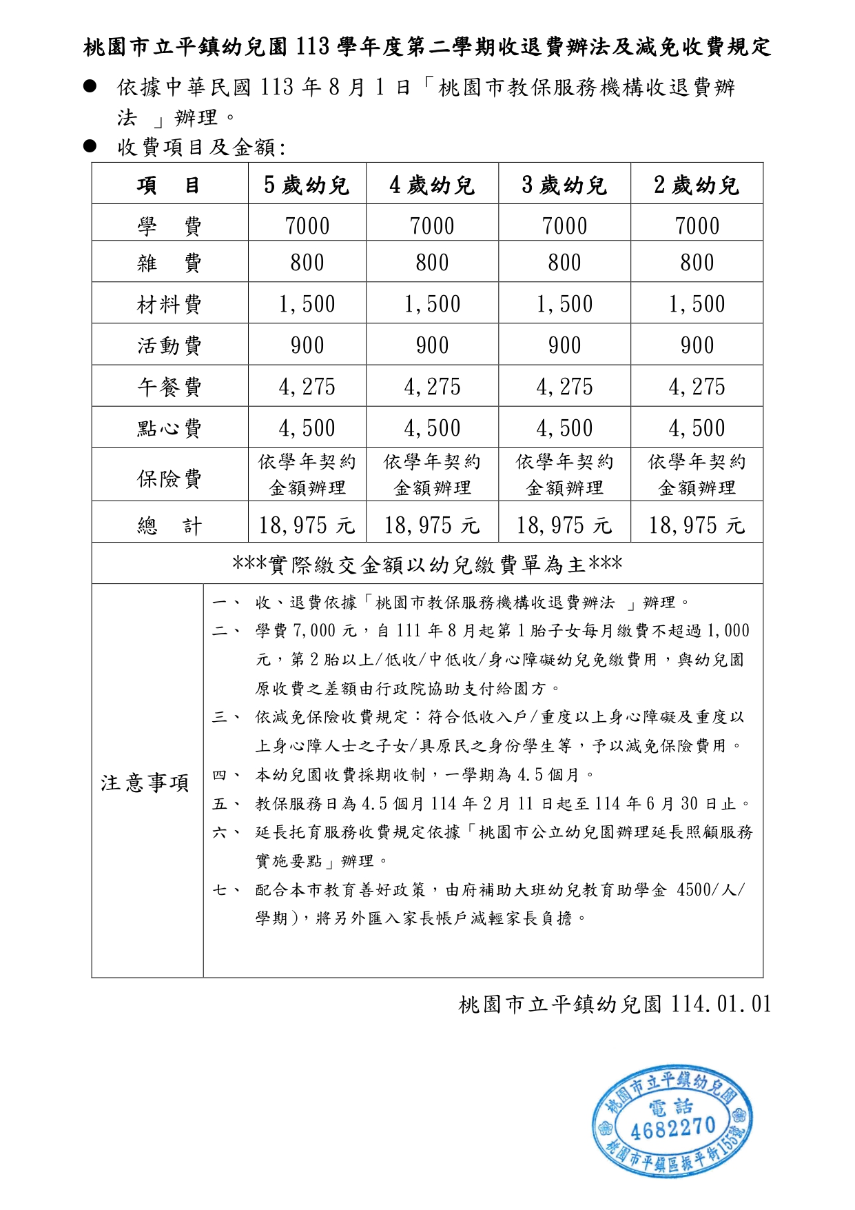
桃園市立平鎮幼兒園113學年度第二學期收退費辦法及減免收費規定
首頁
幼兒園公告
桃園市立平鎮幼兒園113學年度第二學期收退費辦法及減免收費規定
01
2025 Jan
桃園市立平鎮幼兒園113學年度第二學期收退費辦法及減免收費規定
Tweet
回上一頁
帳號
密碼
驗證碼
忘記了你的密碼嗎?請撥打服務專線與我們連絡。